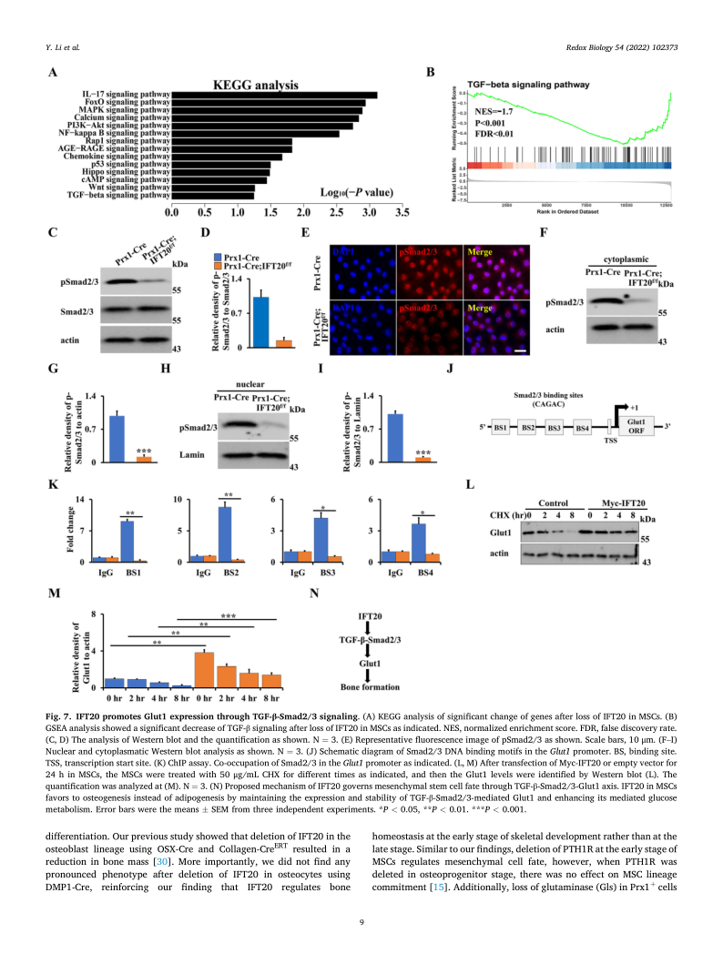
IFT20 governs mesenchymal stem cell fate through positively regulating TGF-β-Smad2/3-Glut1 signaling mediated glucose metabolism
DateandTime:2022-07-27 15:35:56 | Hits:559
IFT20 governs mesenchymal stem cell fate through positively regulating
TGF-β-Smad2/3-Glut1 signaling mediated glucose metabolism












