Inflammation leads to irreversible damage to hematopoietic stem cells and accelerates human aging
Inflammation is the defense response of living tissue with vascular system to damage factors. It's what people call "inflammation".
Inflammation is a very common and important basic pathological process. Traumatic infection on the body surface and most common and frequently-occurring diseases of various organs (such as boils, carbuncles, pneumonia, hepatitis, nephritis, etc.) belong to inflammatory diseases.
Many people don't take the appearance of inflammation seriously, thinking that injections and medicines can solve all minor illnesses.
But it turns out that once inflammation is out of control, it will do no less damage to the human body than tumors.
This month, the research team of the German Cancer Research Center published an article in "Cell Stem Cell": Inflammatory exposure drives long-lived impairment of hematopoietic stem cell self-renewal activity and accelerated aging. It is revealed that inflammatory exposure will promote long-term impairment of the renewal activity of hematopoietic stem cells, thereby accelerating aging.

The researchers observed that the depletion of functional hematopoietic stem cells was irreversible after stress by inflammation or bacterial infection, and any recovery was unlikely within 1 year.
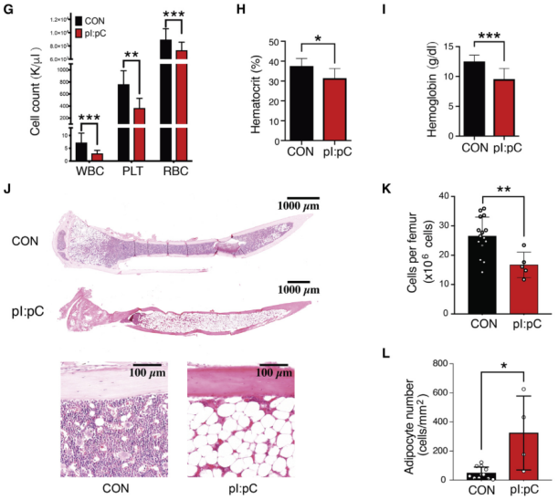
The research team injected the mice multiple times with poly I:C, a TLR3 stimulator that can cause short-term sterile inflammation. After 4 weeks, the analysis found that the HSC clone formation and proliferation potential of mice stimulated by poly I:C were significantly reduced.
In-depth study found that with the increase of poly I:C stimulation times, the hematopoietic capacity of HSC gradually weakened, indicating that the damage of inflammation to HSC function can be cumulative.
After the onset of inflammation, even after 20 weeks of recovery (equivalent to 20% or more of the mouse's lifespan), HSC function in poly I:C-stimulated mice failed to recover.
This shows that the damage of inflammation to HSC function, once it occurs, is irreversible.

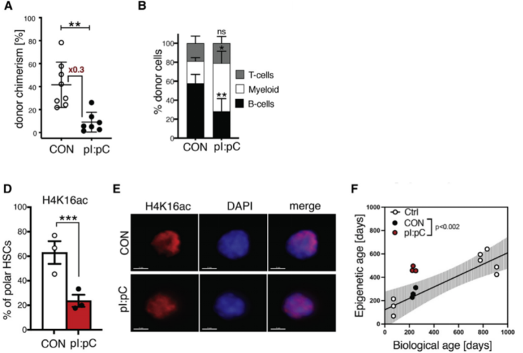
To further characterize the senescence of inflammatory-stimulated mouse HSCs, the research team examined the levels of two age-related epigenetic modifications and hematopoietic capacity in poly I:C-stimulated and control mouse HSCs. The results show that the epigenetic age of poly I:C-stimulated mouse HSCs is greater than their actual biological age, and they show the hematopoietic performance of old mice. Simply put, inflammation makes mice age faster and the hematopoietic system changes. Like an old rat.
The research team speculates that the excessive division of HSCs in inflammatory-stimulated mice may lead to a decrease in their self-renewal capacity, which in turn causes hematopoietic damage.
Overall, this study sheds light on previously unknown long-term effects of inflammation on hematopoietic function, showing that inflammation not only causes short-term disturbances in the hematopoietic system, but also causes long-term irreversible damage to HSC function, and that inflammation affects HSC function. Damage is cumulative.

The above studies are combined with us humans, as long-lived we will inevitably experience multiple inflammatory stimuli throughout our lives, and usually cause long-term extensive low-grade chronic inflammation after middle age.
For example, the high incidence of gynecological inflammation (vulvitis, vaginitis, cervicitis, endometritis, adnexitis, pelvic inflammatory disease, etc.), pulmonary inflammatory nodules, etc. that we often see in physical examinations, on the one hand, this will lead to In old age, hematopoietic dysfunction leads to the occurrence of tumors, and on the other hand, it also leads to accelerated aging of the body.
We believe that preventive anti-inflammatory interventions may effectively delay or prevent the evolution of age-related pathology, and must be carried out in advance, otherwise it is still inconclusive whether the aging hematopoietic system can be reversed, at least it will be very, very difficult.